Technisch-infrastrukturelle Referenzarchitektur

Die technisch-infrastrukturelle Referenzarchitektur beschreibt den Aufbau der Betriebsumgebung für die IT-Systeme einer IsyFact-Systemlandschaft. Dazu gehören die physischen Geräte (Rechnersysteme, Netzwerkverbindungen und -komponenten, Drucker etc.), die installierte Systemsoftware (Betriebssystem, Applikationsserver, Middleware, Datenbanksystem) und das Zusammenspiel von Hardware und Systemsoftware.

Auf der Ebene der technischen Infrastruktur können mehrere Instanzen einer Komponente aus der technischen Architektur betrieben werden. Auch können mehrere Komponenten auf einem gemeinsamen Rechnersystem laufen.

Die technisch-infrastrukturelle Referenzarchitektur beschreibt folgende Umgebungen:

  • Produktionsumgebung,

  • Staging-Umgebung,

  • Schulungs- und externe Testumgebung,

  • Entwicklungs- und Abnahme-Testumgebung.

Die Aufteilung in Zonen leitet sich aus dem SAGA 4-Standard ab.

Wir orientieren uns hier nach wie vor am SAGA 4-Standard, da SAGA 5 kein Zonenmodell mehr enthält. Leider gibt es zu SAGA 4 keine offizielle Quelle mehr.

Ausgangspunkt für alle Umgebungen ist die Produktionsumgebung. Die anderen Umgebungen sind vereinfachte und verkleinerte Abbilder der Produktionsumgebung.

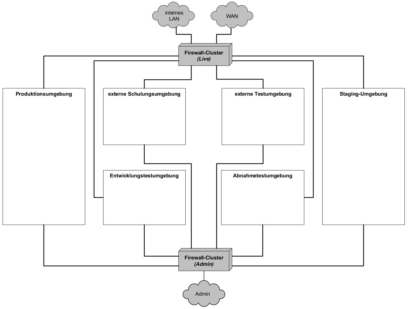
1. Umgebungen

Um neben dem operativen Betrieb einer IsyFact-Systemlandschaft parallel neue Versionen von Anwendungen entwickeln, testen und schulen zu können, sind mehrere Systemumgebungen notwendig.

AlleSysUmgeb
Abbildung 1. Überblick Systemumgebungen

Die IsyFact unterscheidet sechs Systemumgebungen:

  • Produktionsumgebung

  • Staging-Umgebung

  • externe Schulungsumgebung

  • externe Testumgebung

  • Abnahmetestumgebung

  • Entwicklungstestumgebung

Von internen Arbeitsplätzen sind prinzipiell alle Umgebungen erreichbar, sofern entsprechende Zugangsberechtigungen existieren. Die Administrationsarbeitsplätze befinden sich im Admin-Netz, von dem ebenfalls zu Administrationszwecken auf alle Systemumgebungen zugegriffen werden kann. Externe Anwender können nur bei entsprechender Berechtigung auf die Produktionsumgebung, die Schulungsumgebung und die externe Testumgebung zugreifen. Der Zugriff auf die Staging- sowie auf die Abnahmetestumgebung sowie die Entwicklungstestumgebung ist von Extern nicht zugelassen.

Die technischen Aspekte der gesamten Systemumgebungen werden nachfolgend erläutert. Für eine bessere Übersichtlichkeit in den Abbildungen der einzelnen Systemumgebungen werden die Verbindungen mit dem Admin-Netz nicht dargestellt.

Legende zur TI-Architektur der Systemumgebungen

Die Abbildungen der folgenden Abschnitte skizzieren die TI-Architektur der Systemumgebungen. Einzelne Server werden durch Knoten dargestellt. Größere Knoten gruppieren einzelne Server zu einer logischen Einheit, die Cluster genannt wird. Die Knoten eines Clusters sind auf mehrere Rechenzentren verteilt, um bestmögliche Ausfallsicherheit zu erreichen.

Die Verbindungen zeigen die Kommunikation der Server untereinander. Der Datenfluss erfolgt in der Regel in beiden Richtungen. Besteht eine Verbindung zwischen mehreren Clustern, so entspricht dies Verbindungen zwischen allen Servern dieser Cluster.

Sicherheitszonen werden durch ein gestricheltes Rechteck dargestellt. Zonenübergreifende Kommunikationsverbindungen werden von Firewalls kontrolliert.

1.1. Produktionsumgebung (PRU)

Mit dem Begriff „Produktionsumgebung“ wird die technische Infrastruktur bezeichnet, auf der der Wirkbetrieb einer IsyFact-Systemlandschaft abläuft. Alle nichtfunktionalen Anforderungen müssen von dieser Systemumgebung vollständig erfüllt werden.

ti architektur awl pru.dn
Abbildung 2. TI-Architektur der Produktionsumgebung (Legende)

Der Zugriff durch die internen Anwender (über Clients) bzw. externen Anwender (über Clients oder externe Systeme) erfolgt über das interne LAN bzw. das WAN. Die Kommunikation erfolgt per Secure HTTP (HTTPS) mit einem Browser oder ebenfalls per HTTPS oder SMTP via XML- oder Webservice-Schnittstelle direkt aus dem externen System über ein Service-Gateway-System. Innerhalb der Produktionsumgebung sollten die IT-Systeme ebenfalls verschlüsselt miteinander kommunizieren.

Interne Drittsysteme, die aus dem internen LAN mit der IsyFact-Systemlandschaft kommunizieren, tun dies genau wie externe Anwendungen per HTTPS oder SMTP via XML- oder Webservice-Schnittstellen über ein Service-Gateway-System. Die Authentifizierung geschieht über einen Identity & Access Management (IAM) Cluster, bzw. ein IAM-System.

Administratoren greifen aus dem Admin-Netz direkt mittels Secure-Shell auf die Serversysteme der IsyFact-Systemlandschaft zu (Betriebssystem-Ebene). Aus dem Admin-Netz ist der Zugriff auf die Anwendungen nicht möglich.

Web-Server und Service-Gateway-Systeme kommunizieren mit den Applikationsservern der Logik- und Verarbeitungszone. In der Produktionsumgebung wird aus Gründen der Vereinfachung davon ausgegangen, dass je Rechnersystem ein Applikationsserver betrieben wird. Zu empfehlen ist allerdings generell die Nutzung eines Rechnersystems mit mehreren Applikationsservern.

Für die Datenhaltung wird i.d.R. ein auf einem relationalen Datenbank-Management-System (RDBMS) basierender Datenbank-Cluster eingesetzt. Bei Bedarf ist dieser ausfallsicher zu skalieren, z.B. durch die Bildung von zwei Clustern. Eine Ausprägung steuert die Primärdatenbank, die für die operative Bearbeitung von Auskünften und Meldungen zuständig ist. Der operative Datenbestand wird permanent in eine Standby-Datenbank auf dem zweiten Cluster gespiegelt, die für die Datensicherung und für die Erstellung von Auswertungen und Statistiken verwendet wird. Um Auswertungen auf Stichtagsbeständen durchführen zu können, wird ein dedizierter Datenbankserver vorgesehen.

1.2. Staging-Umgebung (STU)

Mit dem Begriff „Staging-Umgebung“ werden die Komponenten der technischen Infrastruktur bezeichnet, die zum internen Test verwendet werden und auf denen Probleme des Wirkbetriebs nachgestellt werden können. Eine solche Umgebung ist notwendig, um Problemanalysen durchzuführen und Lösungen für bekannte Probleme vor dem Einsatz im Wirkbetrieb auf ihre Funktionsfähigkeit hin zu prüfen. Die Staging-Umgebung dient auch zu Last- und Performance-Tests, zur Überprüfung der Installationsroutinen und zur Überprüfung der Ausfallsicherheit. Daher muss sie so ausgelegt sein, dass verlässliche Aussagen in Bezug auf die Produktionsumgebung möglich sind.

Idealerweise ist die Staging-Umgebung eine exakte Kopie der Produktionsumgebung. Häufig ist dies jedoch aufgrund der sehr großen Anzahl Server und den damit verbundenen Investitionskosten für die benötigte Hardware und Software aus Wirtschaftlichkeitsaspekten nicht sinnvoll.

Daher ist die Staging-Umgebung eine in Bezug auf die Anzahl der Cluster-Knoten kleinere Kopie der Produktionsumgebung. Das heißt, an Stellen, in denen in der Produktionsumgebung ein Cluster mit mehr als zwei Knoten verwendet wird, wird in der Staging-Umgebung ein Cluster mit 2 Knoten eingesetzt. In der Staging-Umgebung wird auch auf die Datenspiegelung verzichtet.

Die Server der Staging-Umgebung stehen in eigenen Sicherheitszonen. Die Zonenaufteilung sollte vergleichbar zur Produktionsumgebung sein, da sonst Engpässe in der Netzwerkkommunikation (Bandbreite, Komponentendurchsatz) bei Tests nicht erkannt werden können.

ti architektur awl stu.dn
Abbildung 3. TI-Architektur Staging-Umgebung (Legende)

1.3. Externe Testumgebung (XTU)

Die externe Testumgebung wird für Tests externer Nutzer verwendet. Damit ist diese Umgebung neben der Produktionsumgebung und der externen Schulungsumgebung die einzige von außen zugängliche Systemumgebung.

ti architektur awl xtu.dn
Abbildung 4. TI-Architektur externe Testumgebung (Legende)

Im Vergleich zur Produktionsumgebung ist die Leistungsfähigkeit dieser Umgebung bei vollständiger Funktionalität deutlich reduziert. Da auch an die Verfügbarkeit der Umgebung geringere Anforderungen gestellt werden, wird auf die Aufteilung in verschiedene Netzwerkzonen und auf den Betrieb der Rechnersysteme im Cluster aus wirtschaftlichen Gründen verzichtet. Die IT-Systeme laufen dann auf einzelnen Rechnerknoten ab.

1.4. Externe Schulungsumgebung (XSU)

Die externe Schulungsumgebung wird für die Durchführung von Schulungen verwendet, wobei auch externe Nutzer auf diese Umgebung zugreifen können. Sie ist eine Kopie der externen Testumgebung.

1.5. Entwicklungstestumgebung (ETU)

Die Entwicklungstestumgebung (ETU) wird zur Durchführung von technischen Tests genutzt. An diese Umgebung sind keine Anforderungen an hohe Ausfallsicherheit und Leistungsfähigkeit gestellt. Die Leistungsfähigkeit kann sogar noch unter der externen Test- und Schulungsumgebung liegen, da davon auszugehen ist, dass die Tests nur von sehr wenigen gleichzeitig aktiven Benutzern durchgeführt werden.

Die Rechnersysteme der Entwicklungstestumgebung werden nur vom internen LAN aus genutzt. Es gibt keine weitere Unterteilung in Sicherheitszonen.

ti architektur awl etu.dn
Abbildung 5. TI-Architektur Entwicklungstestumgebung (Legende)

1.6. Abnahmetestumgebung (ATU)

Die Abnahmetestumgebung wird zur Durchführung von funktionalen, d.h. fachlichen, Abnahmetests genutzt. Sie ist eine Kopie der Entwicklungstestumgebung.

1.7. Minimalanforderungen an die Ablaufumgebung

Inhalt in Überarbeitung

Die folgenden Inhalte können sich ohne Ankündigung bis zum nächsten Release umfassend ändern.

Die überarbeiteten Inhalte sind möglicherweise noch nicht in der gesamten IsyFact berücksichtigt, sodass es während der Überarbeitung zu Inkonsistenzen in der Dokumentation kommen kann.

Als Ablaufumgebung benötigen die gemäß der Referenzarchitektur Backend erstellten Backends einen Tomcat Servlet-Container.

Service-Gateway-Systeme und das Portal benötigen zusätzlich noch einen Apache-Webserver.

2. TI-Architektur einer Anwendung

Auf der Ebene einzelner Anwendungen beschreibt die TI-Architektur:

  • in welchen Zonen sich die IT-Systeme einer Anwendung befinden,

  • welche Kommunikationsverbindungen und -protokolle sie zu welchen Nachbarsystemen benötigen,

  • ob eine Skalierung vorgesehen bzw. möglich ist und

  • welche Anforderungen an die Systemumgebung (z.B. ein Applikationsserver) bestehen.

Die konkrete Ausprägung der TI-Architektur wird im IsyFact Systemhandbuch (Vorlage) beschrieben.

ti architektur ga.dn
Abbildung 6. TI-Architektur einer Geschäftsanwendung mit Batch-Anwendung und Service-Gateway